氣液聯動執行機構把管線天然氣或氮氣作為動力,液壓油作為傳動介質驅動管線閥門的開啟和關閉。基本控制功能包括:就地氣動操作、手動液壓泵操作、破管自動保護、遠程電控開/關、ESD緊急關斷等。 在天然氣管道輸送中的典型應用:河道穿越、站場旁通、站場進出口保護、長輸管道線路、壓縮機加載/卸載保護、站場放空、緊急關斷、破管保護、遠程控制等等。
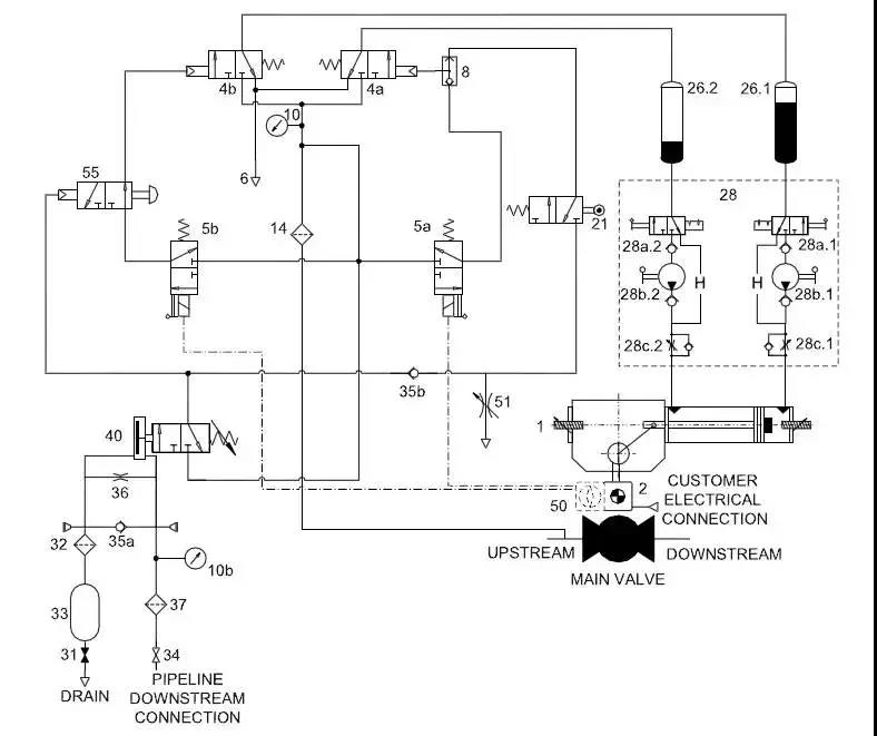
氣液聯動執行機構主要部件: 驅動機構:采用撥叉式或直行程執行機構。 氣液罐:兩個氣液罐的作用是將外部輸入的氣體與液壓系統、密封元件隔離的作用,罐的頂部接口內有檢測液壓油位的油標尺,罐的底部設有流量調節閥。 儲氣罐:儲存動力氣源以滿足執行機構開關一個循環。附件安全泄壓閥、排污閥等。 氣液罐、儲氣罐按照壓力容器標準進行設計和制造。 液壓手泵+四位方向控制閥:一體化液壓手泵和四位方向控制閥是用于在沒有氣源的時候,對閥門進行緊急情況下的液壓手動操作。方向閥和手泵的位置可以鎖定。 閥位行程定位裝置:執行機構全行程轉動角度范圍為90°±5°,閥門開/關位調節螺桿用于閥門全開及全關位置的定位。 扭矩限制裝置:在管線氣源波動較大的情況下,調節并限制執行機構的最大輸出扭矩在設定的范圍值以內,確保過壓情況下閥桿免受機械損傷。 閥位指示:可用于就地閥位指示,為遠程指示閥門的開、關提供電氣觸點。 流量控制閥:通過雙液壓流量控制閥來調節行程時間,以實現平滑精確的速度控制。 壓力表:使用不銹鋼壓力表來測量氣源壓力,單位為psi/bar。 過濾器:標配有帶不銹鋼元件的微粒過濾器。該元件易于拆卸和清潔。
設計特點及工作原理: 氣液聯動執行機構的動力源直接取自主管線的高壓天然氣,天然氣經過濾之后,直接進入儲氣罐儲存。采用集成模塊、大流量、高壓設計技術,使較少的控制元件承受高壓,延長密封件的壽命、減少配管、減少系統泄漏點從而提高了設備的整體安全性。 液壓系統具有傳動剛性強、不易壓縮、傳動平穩、易于密封等優點。氣體具有壓縮比大的優點。氣液聯動執行機構通過氣液傳動方式的轉換,將氣、液二者優點得到完美結合。高壓氣體經過控制系統進入氣液罐轉換,罐體內等壓的液壓油被壓入相應的液壓活塞缸,同時液壓活塞缸液壓油流回到另一個氣液罐內,活塞動作帶動執行機構驅動閥門實現平穩的開或關。氣液聯動執行機構工作性能穩定、動作可靠。通過調節液壓油的流量可調節執行機構動作的全行程時間。
氣液聯動控制系統: 
|